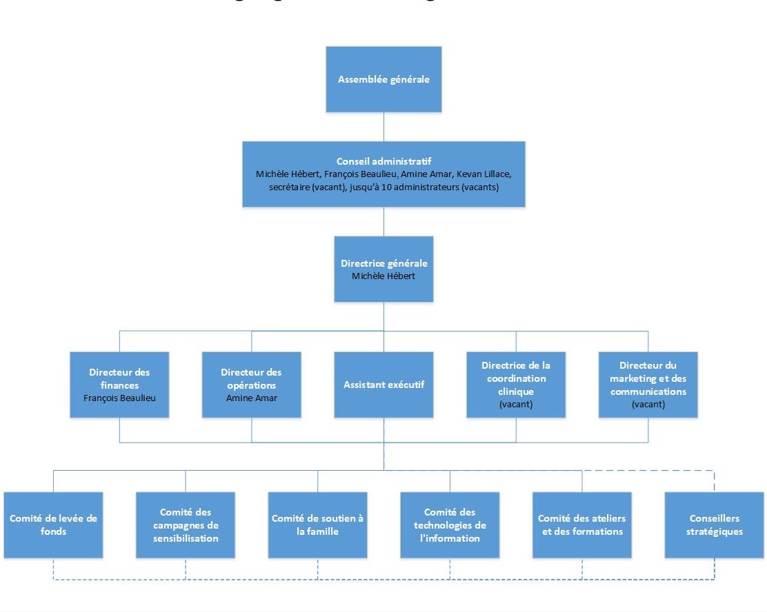
Conseil administratif
François Beaulieu, Michèle Hébert, Amine Amar, Kevan Lillace (pas sur la photo)
Postes vacants de la direction :
– secrétaire;
– directeur(trice) de la coordination clinique;
– directeur(trice) en développement;
– directeur(trice) en marketing, communications et relations publiques.
François Beaulieu, MBA, trésorier, directeur des finances, ingénieur, comptable et papa
Depuis plusieurs années, ma vie professionnelle et personnelle me tient véritablement occupé. J’ai récemment terminé une maîtrise en administration des affaires tout en travaillant dans le secteur de la construction immobilière et je suis nouvellement père d’une petite fille depuis octobre 2016. Sur ces deux plans, je suis un homme comblé, je ne peux rien demander de mieux. Cela étant dit, j’ai toujours voulu m’impliquer socialement dans un organisme qui me tient à cœur. Or, la naissance de ma fille m’a ouvert les yeux : le temps n’est pas demain, mais bien dans l’immédiat. Pourquoi remettre à demain les choses que l’on veut réaliser aujourd’hui? C’est pourquoi, lorsque j’ai découvert Bourgeons en Éclat | Buds in Bloom, je me suis dit : « Voilà! J’ai enfin trouvé! » En effet, le désir de vouloir aider de jeunes enfants et de jeunes familles, ce qui fait partie intégrante de l’ADN de Bourgeons en Éclat | Buds in Bloom, m’a vraiment attiré et j’ai eu envie de plonger. Voici pourquoi j’ai choisi de m’impliquer au sein de l’organisme. Je souhaite redonner à des familles qui n’ont pas toujours les mêmes chances que j’ai eues avec la mienne.
Michèle Hébert, Ph. D., fondatrice, présidente, directrice générale, chercheure en réadaptation et pédo-ergothérapeute
Lors de mon retour au Canada en 2000 après avoir pratiqué la pédo-ergothérapie aux États-Unis, j’ai vite découvert qu’il existait des délais d’attente importants pour accéder à des services spécialisés pour les enfants et leur famille. Pendant six ans, j’ai amélioré la situation de familles vivant avec un enfant à déficience dans des programmes pédiatriques du secteur public à Montréal. J’ai pris connaissance de la pénurie croissante de services spécialisés dans les hôpitaux, les écoles et les centres de réadaptation, ainsi que du nombre d’enfants qui se retrouvaient sur une liste d’attente et qui devaient attendre des mois, des années ou même, dans certains cas, plus d’une décennie avant d’avoir accès à un programme subventionné par le gouvernement. J’ai ainsi mis sur pied une pratique privée, qui a rapidement nécessité l’embauche d’une équipe intervenante. En 2009, l’équipe s’est agrandie et comptait 15 thérapeutes et intervenants. Nous fournissions des services dans le milieu de l’enfant, à domicile, à la garderie, à l’école, en visites individuelles ou par des programmes de groupe, dont, entre autres : le camp de jour d’été adapté, le club Blitz sports-social, le club SIBS de soutien pour la fratrie, ainsi que dans les écoles fournissant des ateliers de calligraphie, de compétences motrices et pour se faire des amis. Le cabinet est devenu un organisme à but non lucratif en 2011, afin de redonner le maximum à la communauté. Durant cette période, la région géographique desservie se limitait surtout à l’île de Montréal et à la grande région de Montréal. C’est ainsi qu’en 2015, l’organisme a cessé de fournir des services de thérapies et d’interventions et s’est plutôt tourné vers des ressources communautaires et des fournisseurs de services spécialisés déjà existants. Cette restructuration a permis de multiplier le nombre d’enfants et de familles à qui nous sommes venus en aide. Présentement, le réseau de partenaires de Bourgeons en Éclat | Buds in Bloom comprend des fournisseurs de services à Montréal et dans la Ville de Québec. De plus, nous visons venir en aide aux familles albertaines, en recrutant des partenaires du réseau en Alberta.
Amine Amar, secrétaire par interim, directeur des opérations, homme d’affaires et papa
Quand j’ai choisi de donner de mon temps comme bénévole, c’était important pour moi de le faire pour un organisme au service des enfants qui ont des besoins particuliers et qui aide les familles à accéder à un service meilleur et rapide. Je m’implique pour Bourgeons en Éclat | Buds in Bloom depuis l’année 2017. Si je le fais, c’est que j’y trouve le meilleur des deux mondes : d’une part, je mets à profit mes connaissances et mes compétences et, d’autre part, je m’engage à apporter aux familles soulagement, espoir et autonomisation. Les enfants et leur famille sont notre avenir et c’est pourquoi leur venir en aide me tient autant à cœur !
Kevan Lillace, homme d’affaires et papa
Profile à venir.
Organigramme
Notre Conseil administratif est dévoué à l’avancement de notre promesse aux enfants et à leur famille. Les membres du CA soutiennent également la mission de l’organisme grâce à leur passion, à leur expertise respective et à leur croyance commune que tous les enfants ont le droit de s’épanouir dès aujourd’hui. Composé de bénévoles talentueux, notre CA surpervise la croissance et l’atteinte des objectifs qu’il a fixés, en collaboration avec les comités de bénévoles. Par leurs efforts continus et leur contribution généreuse, l’équipe entière participe sans équivoque à transformer les listes d’attente auxquels font face les enfants et leur famille.
Joignez-vous au Conseil, à un comité ou soyez un conseiller stratégique dès aujourd’hui!
